首页
成果简介
推荐书
成果风采
成果报告
支撑材料
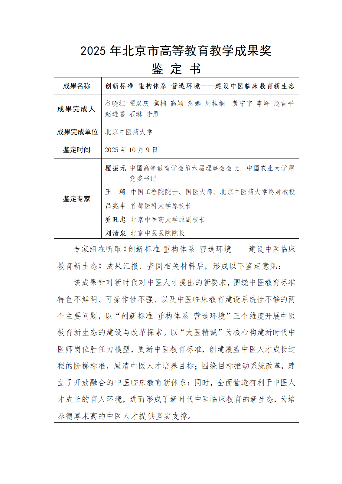
创新标准 重构体系 营造环境——建设中医临床教育新生态
首页
成果简介
推荐书
成果风采
成果报告
支撑材料
成果风采
创新标准 重构体系 营造环境——建设中医临床教育新生态
-
成果风采
成果鉴定意见
|
日期:2025-10-15
|
访问量: